2022年医师实践技能考试时间
6月13日-6月26日
(PS:天津考区6月21日-6月29日延期举行)
距离考试时间仅剩7天
为了方便考生及时打印准考证
程程老师汇总了各地准考证打印时间通知
👇各地打印时间具体汇总如下👇
▲上下滑动查看更多内容▲
温馨提示:
如果您在汇总中没有看到所在地相关考试通知,有些地区可能由当地主管部门直接公布,请您留意当地主管部门通知,或者咨询当地卫生局、县/区卫生计生委、医学考试中心等工作人员。其他可以打印地区,如果上面没有写到,可以在后台留言补充,感谢!
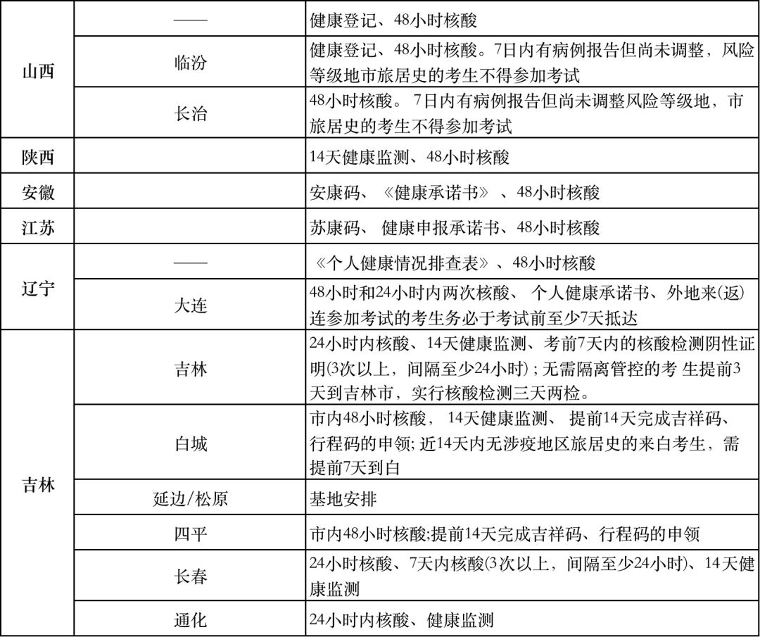
各省份陆续公布疫情防疫要求,部分考点需进行考前 14 天健康监测、24 小时/48 小时核酸证明(个别考点明确要求省内/市内)、健康承诺书等。各位考生务必提前关注,以下为简要汇总,详细信息请关注各考点官方文件。
因疫情防控形势需要,各考点、基地根据实际情况,均制定了不同的防控措施,考生需严格遵守当地有关规定。更多详细信息,请关注各考点官网发布。如当地已发布通知,请后台留言给我,感谢!请大家及时关注公众号,我们会在第一时间更新资讯~
22年医、药、护等考试课程免费听,资料免费领!
↓↓↓
想要咨询报考的学员联系程程老师
↓↓↓
声明:本平台部分文章、图片和信息系来源于互联网,转载仅供传递信息或供个人学习、交流,并非赞同其观点和对其内容真实性负责。转载文版权内容归原作者及原出处所有,如转载稿涉及版权问题,请立即联系我们,以便及时更改或删除。
银成学校
.专注成人教育
医师资格 药师资格 健康管理师
护士资格 卫生职称 学历提升
办公室:0745-2883456
陈老师:18174511132
桑老师:18174513117
欣欣老师:17711755411
向老师:15344459000
阳老师:17774504332
程程老师:18174511130
地址:怀化步步高大厦
铜仁市清水大道
仅此一家
